CRITICAL JOURNAL WORKSHOP

In this workshop, Shu Min provided valuable insights regarding the different stages of exploration when it comes to practice-based research. I learnt that critical journal is not just a record of thoughts, but it is a reflective tool that develops around one’s practice while drawing from external examples to contextualise the different stages of exploration. This iterative process connects ideas (thinking) and production (making), while applying existing knowledge.

Through this approach, practice defines the researcher as actively engaged in creating, developing, intervening or performing through an artefact. The process and outcomes of this practice serve as the foundation for generating new knowledge.

The integration of thinking and making encourages reflexivity. This creates an iterative cycle of creation, reflection, analysis and refinement, through a systematic and structured approach. I find this practice-based research method valuable because it ensures that my making is not aimless, especially in this atelier. It will actively contribute new insights that may disrupt, expand or reinforce my existing knowledge of my topic. It encourages me to view design not only as problem-solving but also as knowledge-making.

As part of the workshop exercise, I mapped out a basic research plan diagram with four key processes. I began with contextualising, by reviewing literature and relevant theoretical/methodological frameworks. Through making, I intend to refine my coding skills and run different experiments relating to my chosen topic, testing out varied methods. Following this, I will contextualise further by situating my research against rising issues in Singapore (if relevant) and begin prototyping based on previous successful experiments. Through user testing, I will be able to reflect and evaluate the effectiveness of the project. Throughout the entire process, I plan to document my journey extensively, ensuring that every stage of research is traceable, analysable and reflexive.

MIND-MAPPING EXERCISE

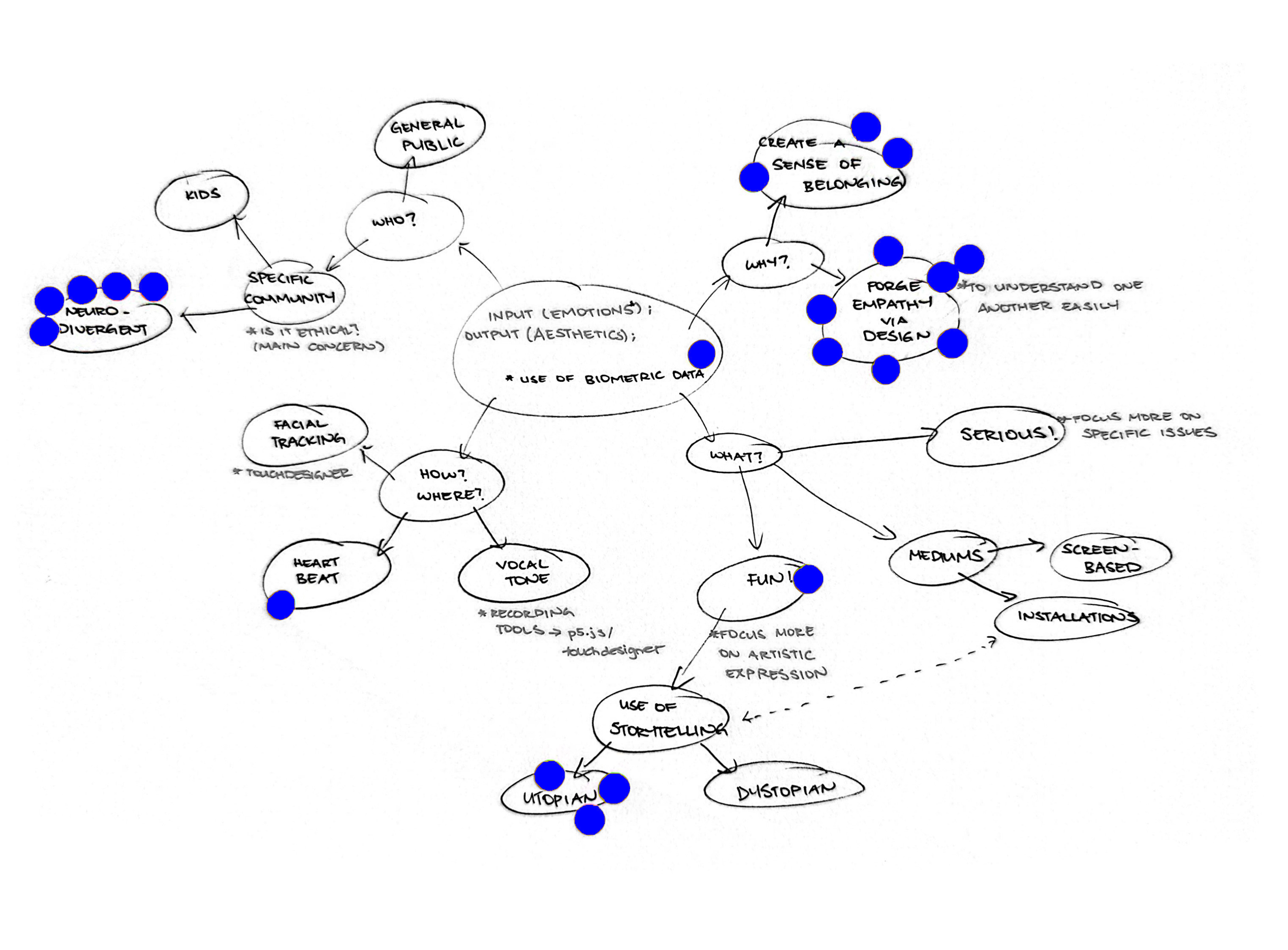
In class, we were tasked to create a mindmap to literally vomit our thoughts on paper. I branched out my thoughts based on the 5W1H (Who, What, Where, When, Why and How). These simple questions helped me to compartmentalise my thoughts with ease. After the exercise, the class went around to read one another’s mindmaps and put stickers on ideas we found interesting. As I looked back on my mindmap, these were the ideas my classmates found interesting —

➀ Who? Neuro-divergent community. I had thoughts of working with kids with autism. This idea sparked because I had a kid with autism participating in my art class one time. It was brutally challenging for me as I had no prior experience with such a client. I had a hard time understanding him. However, Andreas advised that this topic would be too deep, which I agreed as well. I had my concerns of ethics, performing experiments on kids was one thing, but kids with autism were another.

➁ How? Heartbeat. The reason why working with heartbeat as a biometric data input is interesting is because heartbeat is not seen but felt. Although it can be seen via an electrocardiogram reading, it only represents heart activity and not emotion. This ties with my hopes of making something unseen visible.

➂ What? Utopian direction of fun storytelling. The idea of ‘Utopian VS Dystopian’ was pretty random. I was imagining how I could create a speculative design tool that could either be used positively or negatively.

➃ Why? Creating a sense of belonging / Forging empathy via design. One of the goals I have for this project is to connect people deeper. I want people to be able to understand one another instantaneously. As this aspect had the most stickers, Andreas advised I could start off with it for my first experimentation.

I had a hard time planning for my first experimentation. I did not know which frameworks to work on first or what methods/skills I should apply. I realised that I had my thoughts all over the place and with that, I needed to break them down. Andreas advised us to use the ‘Iceberg Model’ and ‘Funnel Technique’.

ICEBERG MODEL

It refers to moving from observations to deeper insights.

➀ Events — I want to collect emotions via biometric data and reimagine them as aesthetic visuals.

➁ Patterns & Trends — I realise biometric data reveals emotional rhythm, such as electrocardiogram readings, and how facial expression may show repeated micro-signals such as smiling to show happiness or frowning to show anger/confusion.

➂ Structural Level — I had to dig deeper on what the interfaces I could use to retrieve biometric data and question if these methods are intrusive. I also had to take note of the different design choices in terms of colours, forms and motion in representing the different emotions.

➃ Mental Modes — There were questions raised regarding this topic. Should emotions remain private? Can emotion visualisation build empathy and reflection? Why is it even important?

FUNNEL TECHNIQUE

It refers to narrowing down to find a focus.

➀ General Idea — I want to mix human emotions with technology. I want to explore how emotions can be recognised, processed and mediated via technology.

➁ Narrow Topic — Essentially, it is reimagining biometric data into aesthetic generative visuals.

➂ Focused Topic — I would like to investigate how empathetic or communicative experiences can be created through the transformation of emotional data into abstract, real-time visuals.

➃ Initial Research Question — How can biometric emotion data can be translated into aesthetic generative visuals that evoke reflection, storytelling or emotional resonance?

EXPERIMENT 001

After breaking down my thoughts, I was able to decide which aspect I wanted to experiment with first. I wanted to explore creative expression first. How do I visualise certain emotions?

To start off, there are too many emotions and I would like to focus on a few first. Therefore, I looked in Paul Ekman’s Six Basic Emotions which include Happy, Sad, Anger, Fear, Disgust and Surprise. They reminded me of the Inside Out characters, just that Surprise was not invited to the party…

The medium I decided to work with was Adobe Photoshop. Initially, I just wanted to play around with different brushes, textures and gradient maps. However, I had a hard time imagining what each emotion looked like and moving on to the next emotion became even more difficult. These were the outcomes I had —

Even though the outcomes were visually nice, I was not pleased with them. The outcomes do represent my imagination, but they do not feel like the emotions. They felt lifeless to me… I felt the visuals were missing a sense of rhythm and motion. I needed the visuals to move. Therefore, I decided to work with TouchDesigner and played around with their new family operator, POPs, to create an automated animation. I used James Russel’s Circumplex Model of Affect to plot the Six Basic Emotions.

This approach will determine how each emotion should behave in the automated animation. For example, ‘Fear’ is plotted on the negative side of the X-axis but higher on the Y-axis, suggesting that it is an intense emotion. I would imagine ‘Fear’ would have a high volume of texture interacting at high speed motion. This would represent the thousands of thoughts we have in our head when we are scared or anxious.